首页
党政
党网 · 时政
人事
反腐
理论
党史
党建
要闻
经济 · 科技
社会 · 法治
文旅 · 体育
健康 · 生活
国际
军事
港澳
台湾
教育
房产
科普
观点
伟德国际1946bv官网评
三评
人民财评
人民来论
人民访谈
互动
领导留言板
党建云
强国论坛
维权
可视化
视频
图片
图解
地方
京
津
冀
晋
蒙
辽
吉
黑
沪
苏
浙
皖
闽
赣
鲁
豫
鄂
湘
粤
桂
琼
渝
川
黔
滇
藏
陕
甘
青
宁
新
鹏
雄安
举报专区
多语言
|
合作网站
毛主席纪念堂
周恩来纪念网
邓小平纪念网
人大新闻网
工会新闻网
中国侨联
学习强国
中共中央党史和文献研究院
中组部12380举报网
全国哲学社科工作办
中国统一战线新闻网
旗帜网
国家保密局
人事考试网
科普中国
知识产权
中国城市网
中国国家人文地理
登录
退出
伟德国际1946bv官网+
中国共产党新闻网
领导留言板
强国论坛
人民视频
人民智云
人民日报报系
人民日报
人民日报海外版
中国汽车报
中国能源报
健康时报
证券时报
国际金融报网
讽刺与幽默
中国城市报
新闻战线
人民论坛
环球人物
中国经济周刊
民生周刊
国家人文历史
人民周刊
旗下网站
国家重点实验室
环球网
海外网
人民图片
人民视觉
伟德国际1946bv官网研究院
伟德国际1946bv官网
>>
教育
>>
滚动新闻
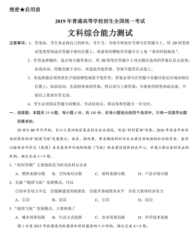
2019年全国卷Ⅰ文综高考试题
2019年06月09日10:17 |
小字号
【1】
【2】
【3】
【4】
【5】
【6】
【7】
【8】
【9】
【10】
【11】
【12】
【13】
【14】
【15】
(责编:王子文(实习生)、熊旭)
分享让更多人看到
推荐阅读
专访北京市委教育工委副书记李奕
编者按:近年来,北京市教育系统聚焦学生的实际获得,全面深化教育综合改革,努力让优质教育资源惠及更多学生,为全国教育改革发展探索了重要经验。近日,北京市委教育工委副书记、市教委新闻发言人李奕做客伟德国际1946bv官网,围绕北京市在减轻学生课业负担、新高考改革等基础教育领域的探索经验,以及如何推进高质量教育体系建设等话题进行了深入解读和分享。…
新高考对高校招生有何影响?招办主任这样说
编者按:2021年全国高考将于6月7日起正式拉开大幕。今年,河北、辽宁、江苏、福建、湖北、湖南、广东、重庆等第三批高考综合改革省份,将实行“3+1+2”模式。…
客户端下载
人民日报
伟德国际1946bv官网+
手机伟德国际1946bv官网
领导留言板
人民视频
人民智云
人民智作
热门排行
1
北京不可能出现大幅度高中学位紧缺
2
学硕缩招 破除学历“歧视链”
3
“青少年模式”能保护好未成年人吗?
4
高考改革催生高中职业生涯教育
5
中小学课后服务 如何叫好又叫座
6
909万毕业生,求职路上需要哪些补给?
7
一堂特殊的“历史课”
8
小学生做美妆博主?三观别被带偏了
9
600余所高校万名师生共同参与全国大学…
10
跑赢起点的孩子,最终能抵达何处?
评论
分享
关注
微信
微博
快手
第一时间为您推送权威资讯
报道全球 传播中国
关注伟德国际1946bv官网,传播正能量
返回顶部